Abstract
Background: Soft tissue trauma of the neonatal head represents one of the most common forms of birth-related injury, particularly following difficult vaginal deliveries and operative obstetric interventions. Mechanical forces applied to the fetal head during labor and delivery may result in various soft tissue lesions, including caput succedaneum, cephalohematoma, subgaleal hemorrhage, and scalp contusions. Early recognition of these conditions is essential to ensure appropriate clinical management and to differentiate benign lesions from potentially life-threatening complications. Objective: This study aims to evaluate the clinical characteristics and diagnostic features of soft tissue injuries of the neonatal head associated with traumatic vaginal and operative deliveries. Methods: A clinical observational analysis was conducted on neonates presenting with soft tissue injuries of the head following complicated vaginal or operative deliveries. Data collected included maternal obstetric history, mode of delivery, gestational age, birth weight, Apgar score, and clinical presentation of the neonatal injury. Physical examination findings were documented, and imaging studies such as cranial ultrasonography or radiography were performed when indicated to exclude skull fractures or intracranial complications. Results: The most frequently observed lesions were caput succedaneum and cephalohematoma, followed by scalp contusions and, less commonly, subgaleal hemorrhage. Clinical manifestations typically included localized swelling, scalp discoloration, and tenderness. Most lesions were self-limiting and resolved spontaneously within the first weeks of life. However, subgaleal hemorrhage required close monitoring due to the risk of significant blood loss and hemodynamic instability. Conclusion: Soft tissue trauma of the neonatal head is commonly associated with traumatic vaginal and operative deliveries. Careful clinical evaluation and timely diagnosis are crucial for distinguishing benign conditions from severe complications. Early recognition allows appropriate monitoring and management, improving neonatal outcomes.
Keywords
Neonatal head trauma; Caput succedaneum; Cephalohematoma; Subgaleal hemorrhage; Operative vaginal delivery
Introduction
Birth trauma remains an important clinical concern in modern obstetric and neonatal practice, despite significant advances in prenatal care, intrapartum monitoring, and obstetric techniques. Among the various forms of birth-related injuries, soft tissue trauma of the neonatal head represents one of the most frequently encountered conditions during the early neonatal period. These injuries typically result from mechanical forces exerted on the fetal head during labor and delivery and may occur in both spontaneous vaginal births and operative obstetric interventions such as vacuum extraction, forceps delivery, and difficult cesarean section [[1]]. The neonatal head is particularly vulnerable to mechanical stress because of its anatomical and physiological characteristics. The fetal skull consists of several bones separated by sutures and fontanelles, which allow molding during passage through the birth canal. Although this flexibility facilitates delivery, it also predisposes the scalp and underlying soft tissues to trauma when excessive pressure, traction, or compression occurs during labor. As a result, a range of soft tissue injuries may develop, including caput succedaneum, cephalohematoma, subgaleal hemorrhage, scalp edema, and contusions[[10]].
Pathophysiological Mechanisms of Neonatal Scalp Injuries
Soft tissue injuries of the neonatal scalp arise from the interaction between mechanical forces applied during labor and the unique anatomical characteristics of the fetal head. The neonatal skull is composed of pliable bones connected by sutures and fontanelles, allowing deformation (molding) during passage through the birth canal. While this adaptability facilitates delivery, it also predisposes the scalp and underlying vascular structures to injury when excessive or prolonged mechanical stress is applied (10,4). The principal mechanisms involved include compression, traction, and shear forces, which may act independently or in combination depending on the course of labor and the mode of delivery. These forces lead to disruption of vascular integrity at different anatomical levels of the scalp, resulting in distinct clinical entities [[3]],[[8]]. Caput succedaneum arises as a consequence of prolonged pressure of the presenting fetal head against the cervix or vaginal walls during labor. This pressure impairs venous and lymphatic drainage, leading to interstitial fluid accumulation within the subcutaneous tissue. Because the edema is located superficial to the periosteum, it is not limited by suture lines and typically presents as diffuse scalp swelling at birth [[3]].
In contrast, cephalohematoma results from rupture of small blood vessels beneath the periosteum, usually caused by localized compression or trauma during delivery. The subperiosteal location restricts the hemorrhage to the surface of a single cranial bone, preventing extension across suture lines. The bleeding is often delayed, becoming clinically apparent several hours after birth as blood accumulates gradually in the confined space (8). Subgaleal hemorrhage represents the most severe form of neonatal scalp injury and is associated with rupture of emissary veins that connect the intracranial venous sinuses with the scalp veins. These vessels are particularly vulnerable to shear forces generated during operative vaginal delivery, especially vacuum extraction. The resulting bleeding occurs in the subaponeurotic space, a large potential compartment capable of accommodating a substantial volume of blood, potentially leading to hypovolemia, anemia, and hemodynamic instability [5],[7].
In addition to these primary mechanisms, negative pressure forces applied during vacuum-assisted delivery further contribute to vascular injury by increasing stress on the scalp and underlying tissues. Similarly, prolonged second stage of labor, fetal macrosomia, and cephalopelvic disproportion exacerbate mechanical strain and increase the likelihood of tissue damage [[1]],[[4]]. Understanding the pathophysiological basis of these injuries is essential for accurate clinical differentiation. The anatomical level at which vascular disruption occurs determines both the clinical presentation and the potential severity of the condition, ranging from benign, self-limited edema to life-threatening hemorrhage [[10]]. The subgaleal space can accommodate a substantial proportion of neonatal blood volume, explaining the rapid progression to hypovolemia and the potentially life-threatening nature of subgaleal hemorrhage. The main types of neonatal scalp injuries and their distinguishing characteristics are summarized in Table 1.
| Condition | Anatomical Location | Crosses Sutures | Onset | Clinical Features | Complications |
| Caput succedaneum | Subcutaneous (above periosteum) | Yes | At birth | Diffuse edema, soft, ill-defined | None (benign) |
| Cephalohematoma | Subperiosteal | No | Hours after birth | Firm swelling, well-defined | Hyperbilirubinemia, anemia |
| Subgaleal hemorrhage | Subaponeurotic space | Yes | Progressive | Fluctuant mass, pallor, shock | Life-threatening hemorrhage |
| Scalp contusion | Skin/subcutaneous | Variable | At birth | Bruising, tenderness | Rare |
Among these conditions, caput succedaneum is the most common and generally represents a benign form of scalp edema caused by prolonged pressure of the presenting fetal head against the dilating cervix or vaginal walls during labor. It is characterized by diffuse swelling of the scalp that crosses suture lines and usually resolves spontaneously within several days without requiring medical intervention [[4]].
In contrast, cephalohematoma involves bleeding between the periosteum and the skull bone, typically confined by suture lines due to its subperiosteal location. Although cephalohematomas are usually self-limited, they may occasionally be associated with complications such as hyperbilirubinemia or, rarely, underlying skull fractures [[5]]. A more serious condition is subgaleal hemorrhage, which occurs in the potential space between the periosteum and the galea aponeurotica. This space can accommodate a significant volume of blood, making subgaleal hemorrhage a potentially life-threatening complication. It is most commonly associated with vacuum-assisted deliveries and may present with diffuse scalp swelling, pallor, tachycardia, hypotension, and signs of hypovolemic shock in severe cases. Prompt recognition and careful monitoring are essential, as delayed diagnosis may result in significant morbidity or mortality [6]. The incidence and severity of neonatal head trauma are influenced by multiple obstetric and fetal factors. Prolonged labor, fetal macrosomia, malpresentation, cephalopelvic disproportion, and operative vaginal delivery have all been identified as major risk factors for birth-related scalp and soft tissue injuries [[3]]. Instrumental deliveries, while often necessary to expedite birth and prevent maternal or fetal complications, are particularly associated with an increased risk of scalp trauma due to the application of external mechanical forces to the fetal head. Vacuum extraction, for example, may lead to localized scalp edema or hemorrhage at the site of cup attachment, whereas forceps delivery may cause compression injuries to the scalp and facial structures [[1]]. Despite the relatively frequent occurrence of these injuries, most soft tissue lesions of the neonatal head are benign and self-limiting, resolving spontaneously without long-term consequences. Nevertheless, distinguishing harmless conditions from more severe complications is crucial for appropriate neonatal management. Early clinical evaluation should include a careful physical examination, assessment of the extent and characteristics of scalp swelling, evaluation of neurological status, and monitoring for systemic signs such as anemia or hemodynamic instability. In selected cases, imaging techniques, including cranial ultrasonography, computed tomography, or magnetic resonance imaging, may be required to exclude skull fractures, intracranial hemorrhage, or other associated injuries [[2]]. Another important aspect in the evaluation of neonatal head trauma is the differentiation between birth-related injuries and other pathological conditions that may present with similar clinical findings. For instance, infections of the scalp, congenital vascular malformations, or coagulation disorders may mimic the appearance of traumatic lesions. Therefore, a comprehensive clinical assessment, combined with appropriate diagnostic investigations, is necessary to establish an accurate diagnosis and guide clinical management [[5]]. In recent decades, improvements in obstetric practice, including the widespread use of continuous fetal monitoring, ultrasound assessment of fetal growth, and refined operative delivery techniques, have contributed to a reduction in the incidence of severe birth trauma. Nevertheless, soft tissue injuries of the neonatal head continue to be observed in clinical practice, particularly in cases involving difficult labor or operative interventions. As a result, obstetricians, neonatologists, and pediatricians must remain familiar with the clinical manifestations, diagnostic evaluation, and management strategies for these conditions[[3]]. Early recognition of neonatal head trauma is essential not only for ensuring appropriate treatment but also for providing reassurance to parents and caregivers. While many lesions resolve spontaneously, some conditions particularly subgaleal hemorrhage require prompt medical attention and careful monitoring in a neonatal intensive care setting.
Therefore, understanding the clinical spectrum of neonatal scalp injuries and their associated risk factors is of significant importance in perinatal medicine. The principal obstetric and fetal risk factors associated with neonatal scalp trauma are presented in Table 2.
| Category | Risk Factor | Mechanism |
| Obstetric | Prolonged labor | Sustained pressure on fetal head |
| Obstetric | Operative vaginal delivery (vacuum, forceps) | Traction and compression |
| Fetal | Macrosomia | Increased mechanical stress |
| Fetal | Malpresentation | Abnormal pressure distribution |
| Pelvic | Cephalopelvic disproportion | Obstructed descent |
| Iatrogenic | Difficult cesarean extraction | Traction on impacted head |
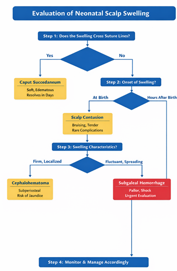
The present study aims to evaluate the clinical characteristics and diagnostic features of soft tissue trauma of the neonatal head associated with traumatic vaginal and operative deliveries. By analyzing the clinical presentation and diagnostic findings in affected neonates, this study seeks to contribute to a better understanding of these injuries and to support early identification and appropriate management in neonatal care. To facilitate clinical decision-making, an algorithm for the evaluation of neonatal scalp swelling is presented (Figure 1).

Legend: This figure presents a structured diagnostic approach to neonatal scalp swelling based on key clinical parameters, including timing of onset, anatomical distribution, relationship to suture lines, and associated systemic signs. The algorithm facilitates differentiation between benign conditions and potentially life-threatening entities requiring urgent intervention.
Study Design - This study was designed as a retrospective observational analysis combined with a structured literature review aimed at evaluating the clinical characteristics and diagnostic features of soft tissue trauma of the neonatal head following traumatic vaginal and operative deliveries. The methodological approach included both analysis of clinical cases and a systematic search of the scientific literature in major biomedical databases. Similar observational and retrospective approaches are commonly used in studies investigating head trauma and soft-tissue injuries in pediatric populations [6].
Literature Search Strategy
A comprehensive literature search was conducted using the following electronic databases: Scopus, Web of Science (WoS) and Cochrane Library. These databases were selected because they provide extensive coverage of peer-reviewed biomedical and clinical research. The search strategy was designed to identify studies addressing neonatal head trauma, scalp injuries, and soft tissue birth trauma associated with vaginal or operative deliveries. The search included articles published between 2000 and 2024 in peer-reviewed journals. The following keywords and Medical Subject Headings (MeSH) terms were used individually and in combination: neonatal head trauma, soft tissue injury, birth trauma, neonatal scalp injury, caput succedaneum, cephalohematoma, subgaleal hemorrhage, operative delivery, vacuum extraction and forceps delivery. Boolean operators (AND, OR) were applied to refine the search results. The reference lists of relevant publications were also screened to identify additional studies not retrieved during the initial database search.
Inclusion and Exclusion Criteria
Inclusion Criteria
Studies were included if they met the following criteria:
-
Published in peer-reviewed journals indexed in Scopus, Web of Science, or the Cochrane Library.
-
Focused on neonates (0-28 days of life).
-
Reported soft tissue injuries of the head related to birth trauma.
-
Included clinical, observational, cohort, case-control, or review studies describing clinical presentation, diagnosis, or management of neonatal head soft tissue injuries.
Exclusion Criteria
The following studies were excluded:
-
Studies involving older infants or pediatric trauma unrelated to birth
-
Articles focusing exclusively on intracranial injuries without scalp or soft tissue involvement
-
Non-English publications
-
Conference abstracts without full text
-
Duplicate publications
Data Extraction
Two independent reviewers evaluated the titles and abstracts of the retrieved publications. Full texts of potentially relevant articles were assessed for eligibility. Data extracted from each study included: Author and year of publication, Study design, Sample size, Type of delivery (spontaneous vaginal, vacuum extraction, forceps, cesarean section), Type of neonatal soft tissue injury, Clinical manifestations, Diagnostic methods and Outcomes and complications. Discrepancies between reviewers were resolved through discussion and consensus.
Clinical Data Collection
In addition to the literature review, clinical data from neonates presenting with soft tissuetrauma of the head following traumatic deliveries were analyzed. The following variables were recorded: Maternal age and obstetric history, Gestational age at delivery, Mode of delivery, Birth weight, Apgar scores at 1 and 5 minutes, Clinical characteristics of the scalp lesion and Presence of associated complications. Physical examination findings included localization of swelling, size of the lesion, presence of scalp discoloration, and extension across suture lines.
Diagnostic Evaluation - When clinically indicated, imaging studies were performed to exclude underlying skeletal or intracranial pathology. Diagnostic methods included: cranial ultrasonography, skull radiography and computed tomography (CT) in selected cases. Imaging evaluation is often used to differentiate soft-tissue injuries from skull fractures or intracranial hemorrhage in pediatric head trauma.
Data Analysis - Collected data were analyzed using descriptive statistical methods. Continuous variables were presented as mean values with standard deviation, while categorical variables were expressed as frequencies and percentages. The analysis focused on identifying the most common types of soft tissue injuries, associated obstetric risk factors, and clinical outcomes.
Ethical Considerations - All procedures involving clinical data were conducted in accordance with institutional ethical standards and the principles outlined in the Declaration of Helsinki. Patient anonymity and confidentiality were strictly maintained during data collection and analysis.
Discussion
Soft tissue trauma of the neonatal head represents one of the most frequently encountered manifestations of birth-related injury. Although advances in obstetric care and intrapartum monitoring have significantly reduced the incidence of severe neonatal trauma, injuries to the scalp and surrounding soft tissues continue to occur, particularly in association with difficult vaginal deliveries and operative obstetric interventions. The present analysis highlights the clinical spectrum, risk factors, diagnostic considerations, and outcomes associated with these injuries, emphasizing the importance of early recognition and appropriate management. The neonatal head is especially susceptible to mechanical stress during labor because of its unique anatomical and physiological features. The fetal skull consists of several bones connected by flexible sutures and fontanelles, allowing the head to undergo molding during passage through the birth canal. While this adaptability facilitates vaginal delivery, it also increases the vulnerability of the scalp and underlying tissues to compression, traction, and shearing forces. These mechanical forces may result in a variety of soft tissue lesions, ranging from relatively benign scalp edema to more severe hemorrhagic conditions [[2]]. Among the injuries observed in neonates, caput succedaneum remains the most common. It typically results from prolonged pressure of the presenting fetal head against the maternal cervix or vaginal walls during labor. The condition is characterized by diffuse edema of the scalp that crosses suture lines and generally resolves spontaneously within a few days after birth. In most cases, caput succedaneum does not require medical intervention, and its presence primarily serves as an indicator of mechanical stress during labor [[4]]. Despite its benign nature, recognition of this condition is important to avoid confusion with other forms of scalp swelling that may require closer observation. Another frequently encountered lesion is cephalohematoma, which involves bleeding beneath the periosteum of the skull. Unlike caput succedaneum, cephalohematomas are confined by suture lines because of their subperiosteal location. The condition is usually detected several hours after birth and may gradually increase in size during the first days of life. Although cephalohematomas typically resolve spontaneously over weeks to months, they may occasionally be associated with complications such as hyperbilirubinemia or anemia due to the breakdown of accumulated blood. In rare cases, underlying skull fractures may also be present, necessitating further diagnostic evaluation [[5]]. Of particular clinical significance is subgaleal hemorrhage, a rare but potentially life-threatening condition characterized by bleeding in the subaponeurotic space between the galea aponeurotica and the periosteum. This anatomical compartment can accommodate a substantial volume of blood, making subgaleal hemorrhage a potentially severe cause of neonatal hypovolemia. The condition has been strongly associated with vacuum-assisted deliveries, where traction forces applied to the scalp may rupture emissary veins connecting the dural sinuses with the scalp veins [[7]]. Early clinical signs may include diffuse scalp swelling, pallor, tachycardia, and progressive anemia. Because the condition may evolve rapidly, prompt recognition and careful monitoring are essential for preventing serious complications. The results of the present study confirm that operative vaginal deliveries, particularly vacuum extraction and forceps delivery, represent significant risk factors for neonatal scalp injuries. These procedures are often performed to shorten the second stage of labor or to address fetal distress. While operative interventions can be lifesaving for both mother and infant, they inevitably involve the application of mechanical forces to the fetal head, thereby increasing the risk of soft tissue trauma [[1]]. Previous studies have reported higher rates of scalp injuries among neonates delivered with vacuum extraction compared with spontaneous vaginal births [[3]]. In addition to operative deliveries, several other factors may contribute to the development of neonatal head trauma. Prolonged labor, fetal macrosomia, cephalopelvic disproportion, and malpresentation have all been associated with an increased risk of scalp injuries. In such situations, prolonged compression of the fetal head against the maternal pelvic structures may lead to vascular congestion, tissue edema, and hemorrhage within the scalp layers [[2]]. Moreover, difficult extraction of the fetal head during cesarean delivery, particularly in cases of deeply engaged heads, may also result in soft tissue trauma. Accurate diagnosis of neonatal scalp injuries relies primarily on careful clinical examination. Evaluation should include inspection and palpation of the scalp, assessment of the location and extent of swelling, and determination of whether the lesion crosses suture lines. These clinical features help differentiate between caput succedaneum, cephalohematoma, and subgaleal hemorrhage. In addition, clinicians should assess the overall condition of the neonate, including vital signs, neurological status, and laboratory parameters such as hemoglobin levels and bilirubin concentrations. In selected cases, imaging studies may be required to confirm the diagnosis or to exclude associated complications. Cranial ultrasonography is widely used as a non-invasive and readily available method for evaluating scalp swelling and detecting intracranial abnormalities. Skull radiography may be performed when a fracture is suspected, while computed tomography or magnetic resonance imaging may be indicated in more complex cases involving suspected intracranial injury [[5]]. However, imaging is not routinely required for uncomplicated cases of caput succedaneum or cephalohematoma.
Management strategies for neonatal scalp injuries depend largely on the severity of the lesion. Most cases of caput succedaneum and cephalohematoma require conservative management, including clinical observation and supportive care. Regular monitoring of head circumference, hemoglobin levels, and bilirubin levels is recommended to detect potential complications such as anemia or hyperbilirubinemia. In contrast, subgaleal hemorrhage requires immediate medical attention, including close hemodynamic monitoring, fluid resuscitation, and, in severe cases, blood transfusion [[6]].
The proposed diagnostic algorithm (Figure 1) may serve as a practical bedside tool to facilitate rapid differentiation of neonatal scalp lesions and early recognition of potentially life-threatening conditions.
| Condition | Management | Monitoring |
| Caput succedaneum | Observation | None required |
| Cephalohematoma | Observation | Bilirubin, Hb |
| Subgaleal hemorrhage | NICU, volume resuscitation | Hb, vitals, head circumference |
| Contusion | Supportive care | Clinical |
The findings of this study emphasize the importance of early recognition and careful monitoring of neonates with scalp injuries following traumatic deliveries. While most soft tissue injuries are benign and self-limiting, some conditions may progress rapidly and require urgent intervention. Therefore, clinicians involved in obstetric and neonatal care must be familiar with the clinical features and risk factors associated with neonatal head trauma. In conclusion, soft tissue trauma of the neonatal head remains an important aspect of birth-related injury, particularly in the context of traumatic vaginal and operative deliveries. Although the majority of cases resolve without long-term consequences, early identification and appropriate management are essential to prevent potential complications. Continued improvements in obstetric practice, careful selection of operative delivery techniques, and enhanced neonatal surveillance may further reduce the incidence and severity of these injuries in the future.
Strengths and Limitations of the Study
Strengths
This study has several strengths that contribute to the understanding of soft tissue trauma of the neonatal head associated with traumatic vaginal and operative deliveries. First, the study addresses an important yet relatively underreported clinical topic in neonatal and perinatal medicine. Although birth trauma has been widely studied, many publications focus primarily on severe injuries such as intracranial hemorrhage or skeletal fractures, while less attention is given to soft tissue injuries of the neonatal scalp. By specifically analyzing these conditions, the present study contributes to a clearer understanding of their clinical characteristics and diagnostic approaches. Second, the study integrates clinical observations with a structured review of the scientific literature, utilizing major biomedical databases such as Scopus, Web of Science, and the Cochrane Library. This approach ensures that the analysis is supported by high-quality peer-reviewed evidence and reflects current knowledge in neonatal care and obstetrics. Another important strength is the systematic evaluation of risk factors associated with traumatic deliveries, including operative vaginal delivery, prolonged labor, fetal macrosomia, and cephalopelvic disproportion. Identifying these factors is essential for improving obstetric decision-making and for reducing the risk of neonatal birth trauma. Furthermore, the study emphasizes clinical diagnosis and early recognition, which are critical in neonatal practice. By describing the typical clinical presentation and differentiating between common scalp lesions such as caput succedaneum, cephalohematoma, and subgaleal hemorrhage, the study provides practical information that may assist clinicians in everyday neonatal and obstetric care. Finally, the inclusion of diagnostic considerations and monitoring strategies contributes to a better understanding of appropriate management and follow-up of neonates with scalp injuries. This may help improve early identification of potentially severe complications and support timely clinical intervention.
Limitations
Despite its strengths, this study also has several limitations that should be acknowledged. One of the main limitations is the retrospective and observational nature of the analysis, which may introduce potential selection bias and limit the ability to establish causal relationships between obstetric factors and neonatal injuries. Retrospective data collection also depends on the accuracy and completeness of available medical records. Another limitation is the relatively limited sample size, which may restrict the generalizability of the findings to broader populations. Larger multicenter studies would provide more comprehensive data and allow for more robust statistical analysis of risk factors and clinical outcomes. Additionally, the study primarily focuses on soft tissue injuries of the neonatal head, without detailed evaluation of associated intracranial injuries or long-term neurological outcomes. Future research could benefit from including neurodevelopmental follow-up in order to better understand the long-term implications of birth-related head trauma. The literature review component may also be subject to publication bias, as studies with significant findings are more likely to be published and indexed in major databases. Consequently, some relevant data from smaller or unpublished studies may not have been included. Finally, although imaging techniques were used in selected cases, not all neonates underwent advanced diagnostic imaging, which may limit the detection of subtle or subclinical injuries.
Conclusion
Soft tissue trauma of the neonatal head is a common manifestation of birth-related injury, particularly following traumatic vaginal and operative deliveries. These injuries usually result from mechanical forces applied to the fetal head during labor, including compression and traction. The most frequently observed conditions include caput succedaneum, cephalohematoma, scalp contusions, and subgaleal hemorrhage, which differ in their clinical significance and potential complications. Most neonatal scalp injuries are benign and self-limiting, resolving spontaneously without long-term consequences. However, certain conditions, particularly subgaleal hemorrhage, may be associated with significant morbidity and require prompt recognition and careful monitoring. Accurate diagnosis is primarily based on clinical examination, supported by imaging studies when necessary to exclude underlying skeletal or intracranial pathology. Early identification of neonatal scalp injuries and appropriate clinical observation are essential for preventing complications. Improved obstetric management and careful use of operative delivery techniques may further reduce the incidence and severity of neonatal head trauma and contribute to improved neonatal
References
- American College of Obstetricians and Gynecologists. Operative vaginal delivery. Obstet Gynecol. 2020;135(4):e149–e159. doi: DOI ↗ Google Scholar ↗
- Volpe JJ, Inder TE, Darras BT, et al. Volpe’s Neurology of the Newborn. 6th ed. Philadelphia: Elsevier; 2018. DOI ↗ Google Scholar ↗
- Cunningham FG, Leveno KJ, Bloom SL, et al. Williams Obstetrics. 26th ed. New York: McGraw-Hill; 2022. DOI ↗ Google Scholar ↗
- Cloherty JP, Eichenwald EC, Hansen AR, Stark AR. Manual of Neonatal Care. 7th ed. Philadelphia: Lippincott Williams & Wilkins; 2012. DOI ↗ Google Scholar ↗
- Martin RJ, Fanaroff AA, Walsh MC. Fanaroff and Martin’s Neonatal-Perinatal Medicine. 11th ed. Philadelphia: Elsevier; 2020. DOI ↗ Google Scholar ↗
- Davis DJ. Neonatal subgaleal hemorrhage: Diagnosis and management. CMAJ. 2001;164(10):1452–1453. DOI ↗ Google Scholar ↗
- Lee SJ, Lee JH, Kim MJ, et al. The clinical characteristics and prognosis of subgaleal hemorrhage in newborns. Clin Exp Pediatr. 2018;61(12):387–391. doi: DOI ↗ Google Scholar ↗
- Babata K, Vadlamudi N. Subgaleal hemorrhage in neonates: A comprehensive review and summary recommendations. J Perinatol. 2024. doi: DOI ↗ Google Scholar ↗
- Jacob K, et al. Caput succedaneum. In: StatPearls [Internet]. Treasure Island (FL): StatPearls Publishing; 2023. DOI ↗ Google Scholar ↗
- Meng A, et al. Traumatic birth injury in a term neonate: Case report and literature review. Cureus. 2022;14(6):e25738. doi: DOI ↗ Google Scholar ↗